两个月喜获满意拆迁补偿,山东当...
青海省海南藏族自治州同德县当事...
河北青县马厂镇当事人:你们的相...
云南文山市广南县当事人:你们的...
辽宁本溪市明山区当事人:你们的...
山东临沂市沂水县当事人:你们的...
惠州大亚湾开发区当事人:你们的...
齐齐哈尔富裕县当事人:你们的案...
锦州北镇市正安镇当事人:你们的...
邢台新河县当事人:你们的不动产...
电话:400-678-5000
QQ :1654176209
邮编:100071
E-mail:bjcls@163.com

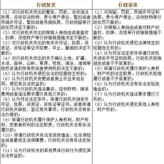
1、行政诉讼和行政复议是两个并行的法律救济制度。对公民、法人和其他组织而言,行政诉讼和行政复议都有对其合法权益保护的救济功能。
2.、行政复议是行政机关内部的监督制度,是在行政诉讼之前进行的。而行政诉讼是司法救济,由人民法院作出诉讼裁决,是最终的解决办法,也被称作“司法最终救济”原则。两者比较而言:
(1)在效力上看,行政诉讼优于行政复议。行政复议机关根据行政复议申请人的申请对具体行政行为进行审查,行使的只是行政复议权,而不能替代司法机关对行政争议行使高效力的司法裁决;
(2)依赖行政复议机关处理行政争议,存在其自身难以完全克服的不足。
因为行政复议机关和被申请人都是行政机关,容易陷入先入为主的境地,从而影响对事实的正确判断和对法律法规的正确理解。
在某种情况下,行政机关由于与被申请人存在密切关系,或者因行政争议本身存在牵连关系,出于包庇牵就被申请人的错误思想出发,可能出现有错不纠的现象。
因此,规定行政复议决定原则上要接受人民法院的司法审查,这体现了法律对保护复议申请人诉权的价值取向,也体现国家重视权力之间的制约机制,将行政权充分置于司法监督之下,有利于促使行政复议机关依法公正处理行政复议案件,也有利于监督被申请人依法行政职权。

想了解更多征地拆迁资讯,快扫描下方二维码关注我们的官方微信平台吧!当您遇到拆迁问题时求助北京凯诺律师事务所我们会用我们的专业技能维护您的合法权益。凯诺拆迁律师维权热线:400-678-5000

- 上一篇:“民告官”,一定要去法院吗
- 下一篇:长航公安局法制处组织编写《行政复议诉讼...






